泰兴市鸿睿减速机有限公司 http://www.txxxt.cn 专业生产销售各类<摆线,齿轮,行星,三环,蜗轮蜗杆,滚筒等>减速机及配件!!! Thu, 02 Apr 2026 10:59:28 +0800 zh-CN hourly 1 https://www.s-cms.cn/?v=4.7.5 发展历程 Thu, 02 Apr 2026 10:59:29 +0800 2016年


]]>
公司文化 Thu, 02 Apr 2026 10:59:29 +0800 1、

]]>
公司简介 Thu, 02 Apr 2026 10:59:29 +0800 泰兴市鸿睿减速机有限公司企业简介




       泰兴市鸿睿减速机有限公司,位于泰兴市经济开发区,交通便捷,物流畅通,公司生产经验丰富,技术力量雄厚,检验设备先进,拥有进口磨齿机和全自动控制的热处理设备等各类进口生产设备,产品稳定,质量可靠,开发品种:硬齿面、中硬齿面、软齿面、电动滚筒、摆线针轮、圆弧蜗轮蜗杆、圆柱齿轮、三环卷扬行星减速机、回转模块化齿轮减速机等几万种规格的减速机。
       深受全国船舶、钢铁、运输、冶金、起重、水泥、化工、制药各类机械等行业大型配套单位的好评。
       公司创建以来,主要生产减速机,规格几万种,不断加快改革创新,科技创新的步伐,迈向国际化企业为目标。创造企业核心竞争力,竭诚为全国新老用户提供更优秀的产品和服务。


]]>
2022年泰兴市鸿睿减速机有限公司给您拜年啦! Thu, 02 Apr 2026 10:59:29 +0800 泰兴市鸿睿减速机有限公司董事长携全体员工给您拜年啦!

]]>
新疆办事处-王建刚 Thu, 02 Apr 2026 10:59:29 +0800 办事处名称:泰兴市鸿睿减速机有限公司驻新疆办事处


办事处地址:新疆乌鲁木齐市米东区碱沟西街天玺府二期13号楼一单元1603室


办事处电话:18209991199


办事处传真:


负责人:王建刚


手机:18209991199


邮箱:


]]>
山西办事处-徐新田 Thu, 02 Apr 2026 10:59:29 +0800 办事处名称:泰兴市鸿睿减速机有限公司驻山西办事处

                    山西莱格特科技发展有限公司(授权代理)


办事处地址:山西省长治市捉马西大街123号沁芳汇8楼822号


办事处传真:0355-3551808


负责人:徐新田


手机:13610650808


邮箱:37754658@qq.com


微信:(手机同号)

         微信图片_20220510205250.jpg


]]>
招聘各省市代理及业务员 Thu, 02 Apr 2026 10:59:29 +0800 招聘各省市代理或业务员!

]]>
公司代表去参加金烨集团2018年海南博鳌客户答谢会 Thu, 02 Apr 2026 10:59:29 +0800 公司代表参加金烨集团2018年海南博鳌客户答谢会

]]>
WL冷却塔专用减速机 Thu, 02 Apr 2026 10:59:30 +0800

WL系列

    冷却塔专用减速机使用说明

         一、概述

WL系列循环水冷却塔风机专用减速机,是我厂继立式NLQ冷却塔减速机后新近开发出的一类卧室外转动减速机。该机采用传动轴将电机置于风筒外部,改善了电机工作环境。设有塔外油标及加、放有管路、闸阀,可不停机检查油位、及时加油、换油;并可按用户指定,设置电接点压力式温度计、油位传感器等,便于在监控室监视润滑油情况。为减少噪声,电机一般用6级或6/8级双速电机、无极调速电机,也可用防爆电机(在噪声要求不严的声合,某些小直径风机可用4极度电机,用户指明);也可按用户指定的其它转速供货。

   该减速机传动齿轮均采用优质合金钢经渗碳淬火处理,精加工制成;采用浸油润滑和甩油润滑或油泵润滑,传动轴两端均为弹性套柱销联轴器,不怕潮湿;较耐高温环境(-5~50);当环境温度低于零下5℃时,或润滑油凝固应加热成液态油方可启动;经使用证明,该机运行平稳、噪声小,可达超低噪声要求,传动效率高,寿命长,维护保养方便。

 

 二、技术规格

1、型号

          WL     □ - □ / □

                                               额定输出转速(r/min)

                                                  电机功率(Kw)

输出轴中心高(mm)

卧式冷却塔减速机

示例:WL225-30/200表示两级减速,输入轴中心高225mm;电机额定功率30K;额定输出转速200r/min;用6极电机。

  WL225-20(15)/200(150)表示两级减速,输入轴中心高225mm;电机用6/8级双速电机;用   6极时,额定功率20Kw; 输出额定转速200r/min;转为8级时,电机允许最大输出功率15KW,输  出转速150r/min.


2、注意技术参数和润滑油选择


系列

功率

转速

减速比

说明

 

 

 

WL200

7.5/2.8

11/5.5

15/7.5

4.5/6

6/8

7.5/10

9/12

12/17

235(175)

4.14

 

用GL重负荷车

 

辆齿轮油(双曲

 

线齿轮油)

220(165)

4.41

205(155)

4.70

160(120)

6.07

120(90)

7.92

 

 

 

 

 

 

 

WL225

 

18.5/9.3

55/27.5

15/20

120(90)

7.95

160(120)

6.15

 

 

320号中负荷工业齿轮油或GL-3车辆齿轮油

200(150)

4.89

215(160)

4.55

230(170)

4.24

 

 

30/15

230(170)

4.24

215(160)

4.55

200(150)

4.89

160(120)

6.15

 

 

460号中负荷工业齿轮油或GL-4中负荷车辆齿轮油

125(90)

7.95

 

 

37/18.5

230(170)

4.24

215(160)

4.55

200(150)

4.89

160(120)

6.15

125(90)

7.95

 

460号以上重负荷工业齿轮油或GL-5重负荷车辆齿轮油(用车辆齿轮油时,功率越大,减速比越大时,粘度应越大)

 

 

 

WL280

 

 

45/22.5

55/27.5

75/37.5

200(165)

4.50

205(155)

4.84

160(120)

6.09

125(95)

7.87

136(103)

7.20

102(77)

9.56

 

WL315

90/45

110/45

132/55

125(205)

7.95

 

460号重负荷工业齿轮油

136(205)

7.20

160(205)

6.15

 

三、WL型减速机安装尺寸

单位:mm

系列

H0

L

L1

H

H2

E

A1

A2

B1

e

d1

h

D

K

H1

b

G

WL200

200

400

420

420

80

42

360

220

170

80

24

26

60

1/10

115

18

31.1

WL225

225

540

485

490

90

0

440

245

230

90

25

30

70

1/10

115

20

36.6

80

1/20

135

22

43.8

WL280

280

680

630

590

120

0

580

350

300

115

25

35

120

1/10

210

28

60.7

1/20

210

28

63.4

WL315




680

138

0





9-ø30

45

120

1/10

240

28

62.0

 

电机功率KW,6-6/8P

H3

AB

A

B

d

7.5(3.8)

 

(D=60)

160

330

254

210

15

11(5.5)

160

330

254

254

15

15(7.5)

180

355

279

279

15

18.5(9.3)\22(11)(D=70)

200

395

318

305

19

30(15)

(D=80)

225

435

356

311

19

37(18.5)

250

490

406

349

24

45(22.5)

 

(D=120)

280

550

457

368

24

55(27.5)

280

550

457

419

24

75(37.5)

(D=120)

315

744

508

406

28

90(45)

(D=120)

315

744

508

457

28

110(45)

(D=120)

315

744

508

508

28


]]>
LFJ冷却塔专用减速机 Thu, 02 Apr 2026 10:59:30 +0800 LFJ型行星齿轮减速机使用说明

一、安装须知:

   1、冷却塔体及风机支撑架应有足够的刚性。注意保护好加油管,最好是整体吊装。若需将减速机、电机分别吊装,则应盖严箱体,避免外物进入箱内,装配电机时应特别注意检查件30钢球是否有移位(若钢球掉离原位会卡坏齿轮)。箱体上的视油孔应面向塔体梯子一边,以便经常查看减速机油位。

2、安装风机前应检查风机轮毂与叶片是否与原配对号一致,否则不能组装。所装叶片角度要一致,与塔体间隙应相等,转动要灵活无卡滞现象。

二、使用要求:

1、启用前必须加油。本机采用N320中负荷齿轮油(GB5903-86),或HL-30双曲线齿轮油(SY1102-88)不能用一般机械油,否则增加噪音,降低使用寿命。加油时先将油针拔出。润滑油从件40加入,油位至油针刻度线中间。加油后将件42旋紧。

2、起动前必须检查油位,油平面不得低于油针刻线中间,在油针中间即可。若发现支架有剧烈起伏震动,应停机检查。

3、减速机动转半月后,应更换一次润滑油,并洗净油池。以后每运行2000-3000小时换油一次(如中途发现油质变坏,应提前更换)。

         4、连续运转应经常从视油管检查油位是否正常,若发现主轴漏油,应及时更换油封。油池缺油齿轮干磨会造成噪音猛增,若缺油时间过长,就会烧坏齿轮。此时应立即停机拆检齿轮并清洗内部,若齿轮尚完好可加新油再用,若已磨损烧坏则应换件,否则就会整机损坏。

 LFJ低噪声型减速机主要参数及配件参考表


减速机型号

配套电机

减速机转速r/min

 

 

 

 

(LFJ)132

型号

功率

电流A


y132S-6

3

7.2

165

210

y132M1-4

4

8.8

165

210

y132M1-6

4

9.4

165

210

y132M2-6

5.5

12.6

165

210

y132S-4

5.5

11.6

250

320

y132M-4

7.5

15.4

250

320

 

 

 

(LFJ)160

y160M-6

7.5

17.0

165

210

Y160L-6

11

24.6

165

210

Y160M-4

11

22.6

250

320

Y160L-4

15

30.3

250

320

 

 

(LFJ)180

Y180L-6

15

31.6

165

210

Y180M-4

18.5

35.9

250

320

Y180L-4

22

42.5

250

 

 

 

(LFJ)200

Y200L1-6

18.5

37.7

165

210

Y200L-4

30

56.8

165

210

Y200L2-6

22

44.6

165

210

 

(LFJ)225

Y225M-6

30

59.5

165

210

Y225S-4

37

69.8

165

210

(LFJ)250

Y250M-6

37

72

125

20210830171105.jpg


]]>
SBD系列申克秤专用减速机 Thu, 02 Apr 2026 10:59:30 +0800 申克秤专用减速机SBD系列专用减速机是鑫茂电子专为申克称配套而独特设计制造的新型传动装置,该减速机是由行星摆线传动为前级减速,弧齿锥齿减速传动为后级减速,该系列减速机性能好,结构紧凑,使用寿命长,安装维修方便,广泛应用于冶金,水泥,钢铁,矿山,煤炭,化工等行业的调速秤上。配套于TDG调速秤上有SBD50型和SBD65型两种,功率一般在0.37KW-1.5KW。根据用户台时产量的大小,配置相应的功率,同时根据现场工艺、空间大小,需注明左装还是右装。

减速机型号规格及功率配备表

20171009174826132613.png

]]>
SWL-I丝杆升降机 Thu, 02 Apr 2026 10:59:30 +0800 一、概述
        SWL系列蜗轮丝杆升降机广泛应用于机械、冶金、建筑、水利设备等行业,具有起升、下降及借助辅件推进、翻转及各种高度位置调整等诸多功能。
        SWL蜗轮丝杆升降机是一种基础起重部件,具有结构紧凑、体积小、重量轻、动力源广泛、无噪音、安装方便、使用灵活、功能多、配套形式多、可靠性高、使用寿命长等许多优点。可以单台或组合使用,能按一定程序准确地控制调整提升或推进的高度,可以用电动机或其他动力直接带动,也可以手动。它有不同的结构型式和装配型式,且提升高度可按用户的要求定制。
二、型式、规格及表示方法
1. 结构形式
        1型——丝杆作轴向移动
        2型——丝杆作旋转运动、螺母作轴向移动
2. 装配型式
        A型——丝杆(或螺母)向上移动; 

        B型——丝杆(或螺母)向下移动。
3. 丝杆头部型式
       1型结构型式的丝杆头部分为Ⅰ型(圆柱型)、Ⅱ型(法兰型)、Ⅲ型(螺纹型)、Ⅳ型(扁头型)四种型式;
       2型结构型式的丝杆头部分为Ⅰ型(圆柱型)、Ⅲ型(螺纹型)二种型式。
4. 传动比
       普通速比(P)、慢速比(M)
5. 提升承载能力
       2.5, 5, 10, 15, 20, 25, 35(×10kN)七种
6. 丝杆的防护
       1型结构有基本型、防旋转型(F)和带防护罩型(Z);
       2型结构有基本型和带防护罩型(Z)。
7. 表示方法

20170414160355345534.gif

]]>
SCW轴装式蜗杆减速机 Thu, 02 Apr 2026 10:59:30 +0800 `

]]>
WHX圆弧齿蜗轮减速机 Thu, 02 Apr 2026 10:59:30 +0800 `

]]>
WHS圆弧齿蜗轮减速机 Thu, 02 Apr 2026 10:59:30 +0800 `

]]>
WHC圆弧齿蜗杆减速机 Thu, 02 Apr 2026 10:59:30 +0800 `

]]>
CWU圆弧齿蜗轮减速机 Thu, 02 Apr 2026 10:59:30 +0800 20170419025712511251.jpg

]]>
CWS圆弧齿蜗轮减速机 Thu, 02 Apr 2026 10:59:30 +0800 20170419025712511251.jpg

]]>
CWO圆弧齿蜗轮减速机 Thu, 02 Apr 2026 10:59:30 +0800 20170419025712511251.jpg

]]>
改向滚筒 Thu, 02 Apr 2026 10:59:30 +0800 `

]]>
YZWI,YDWI型外装式电动滚筒 Thu, 02 Apr 2026 10:59:30 +0800 `

]]>
YZWII,YDWII型外装式电动滚筒 Thu, 02 Apr 2026 10:59:30 +0800 `

]]>
YDB型隔爆油冷式电动滚筒 Thu, 02 Apr 2026 10:59:30 +0800 `

]]>
YZ型油冷摆线针轮电动滚筒 Thu, 02 Apr 2026 10:59:30 +0800 `

]]>
TDY75型油冷式电动滚筒 Thu, 02 Apr 2026 10:59:30 +0800 `

]]>
ZZSH三环减速机 Thu, 02 Apr 2026 10:59:30 +0800 `

]]>
GTSH三环减速机 Thu, 02 Apr 2026 10:59:30 +0800 `

]]>
SHDK三环减速机 Thu, 02 Apr 2026 10:59:30 +0800 `

]]>
SHZ三环减速机 Thu, 02 Apr 2026 10:59:30 +0800 `

]]>
SHS三环减速机 Thu, 02 Apr 2026 10:59:30 +0800 `

]]>
NGW-S行星齿轮减速机 Thu, 02 Apr 2026 10:59:30 +0800 `

]]>
NGW行星齿轮减速机 Thu, 02 Apr 2026 10:59:30 +0800 20170623122867116711.jpg

20170623122834803480.jpg

20170623122813351335.jpg

20170623122986408640.jpg

20170623122998099809.jpg

20170623122915331533.jpg

]]>
QJYA34起重机用硬齿面减速机 Thu, 02 Apr 2026 10:59:30 +0800 `

]]>
QJYA23起重机用硬齿面减速机 Thu, 02 Apr 2026 10:59:30 +0800 `

]]>
QJYA3起重机用硬齿面减速机 Thu, 02 Apr 2026 10:59:30 +0800 `

]]>
QJYA2起重机用硬齿面减速机 Thu, 02 Apr 2026 10:59:30 +0800 `

]]>
QJYD34起重机用硬齿面减速机 Thu, 02 Apr 2026 10:59:30 +0800 `

]]>
QJYD23起重机用硬齿面减速机 Thu, 02 Apr 2026 10:59:30 +0800 `

]]>
QJYD3起重机用硬齿面减速机 Thu, 02 Apr 2026 10:59:30 +0800 ·

]]>
QJYD2起重机用硬齿面减速机 Thu, 02 Apr 2026 10:59:30 +0800 QJYD2减速机安装尺寸

名义中

心距a1

a2

a02

i=6.3~11.2

i=12.5~20

L

H

K

S

r

e1

N

H0

L1

B

h1

B1

L6

L7

L8

L9

d

重量

kg

d2r6

L2

d2r6

L2

140

100

240

32

58

28

42

515

320

155

17

170

85

135

160

475

245

25

210

200


37.5

112.5

16

100

170

118

288

42

58

32

58

655

410

165

22

202

127

140

205

580

300

32

250

245


45

120

20

141

200

140

340

48

82

38

58

714

453

195

27

232

117.5

180

225

665

355

40

300

280


52.5

155

24

260

236

170

406

60

105

48

82

890

509

225

27

272

132

210

250

830

405

40

350

350


65

177

24

406

280

200

480

65

105

55

90

978

607

250

32

314

155

235

315

920

500

50

430

380


80

205

30

640


i=6.3~12.5

i=14~20


d2r6

L2

d2r6

L2

335

236

571

80

130

65

105

1225

723

280

37

375

211.5

260

355

1090

570

63

500

450


95

212.5

36

959

370

260

630

85

140

70

105

1350

802

310

37

410

228.5

280

400

1187

620

63

520

493.5


100

228.5

36

1169

400

280

680

90

170

80

130

1404

934

340

37

447

215

310

450

1280

690

80

590

520


120

265

42

1645

450

320

770

100

180

85

130

1582

995

375

42

506

240

350

500

1450

750

80

650


400

125

315

42

2328

500

360

860

110

180

95

170

1748

1125

410

42

554

260

370

560

1600

830

100

710


440

140

340

49

3230

560

400

960

120

210

110

180

1942

1265

460

47

626

265

390

630

1760

910

100

790


490

145

390

49

4370

630

450

1080

140

250

120

210

2178

1400

495

47

704

295

440

710

1980

1010

125

870


540

180

425

56

6080

710

500

1210

160

300

140

250

2432

1570

565

55

781

335

520

800

2220

1110

125

950


610

195

480

56

8360

800

560

1360

180

300

160

300

2730

1790

645

55

880

375

575

900

2500

1320

160

1140


680

230

535

64

11875


键槽按GB1095-79


]]>
QJY34起重机用硬齿面减速机 Thu, 02 Apr 2026 10:59:30 +0800 ·

]]>
QJY23起重机用硬齿面减速机 Thu, 02 Apr 2026 10:59:30 +0800 ·

]]>
QJY3起重机用硬齿面减速机 Thu, 02 Apr 2026 10:59:30 +0800 ·

]]>
QJY2起重机用硬齿面减速机 Thu, 02 Apr 2026 10:59:30 +0800 ·

]]>
QY34D起重机用硬齿面减速机 Thu, 02 Apr 2026 10:59:30 +0800 ·

]]>
QY4D起重机用硬齿面减速机 Thu, 02 Apr 2026 10:59:30 +0800 ·

]]>
QY3D起重机用硬齿面减速机 Thu, 02 Apr 2026 10:59:30 +0800 ·

]]>
QY34S起重机用硬齿面减速机 Thu, 02 Apr 2026 10:59:30 +0800 ·

]]>
QY4S起重机用硬齿面减速机 Thu, 02 Apr 2026 10:59:30 +0800 ·

]]>
QY3S起重机用硬齿面减速机 Thu, 02 Apr 2026 10:59:30 +0800 1

]]>
DFY硬齿面螺旋锥(伞)齿轮减速机 Thu, 02 Apr 2026 10:59:30 +0800 1

]]>
TY系列同轴式硬齿面齿轮减速机 Thu, 02 Apr 2026 10:59:30 +0800 20170414193132403240.jpg

20170414193292969296.jpg

20170414193222052205.jpg

]]>
DCY硬齿面螺旋锥(伞)齿轮减速机 Thu, 02 Apr 2026 10:59:30 +0800 20170414200188018801.jpg

2017041420010192192.jpg

20170414200762316231.jpg

20170414200746764676.jpg

2017041420080480480.jpg20170414200953255325.jpg

2017041420040624624.jpg

20170414200494979497.jpg

]]>
DBY硬齿面螺旋锥(伞)齿轮减速机 Thu, 02 Apr 2026 10:59:30 +0800 20170414200188018801.jpg

2017041420010192192.jpg

20170414200324062406.jpg

20170414200368046804.jpg

20170414200495209520.jpg

2017041420040624624.jpg

20170414200494979497.jpg

]]>
ZFY硬齿面圆柱齿轮减速机 Thu, 02 Apr 2026 10:59:30 +0800 20170414191575627562.jpg

20170414191638273827.jpg

]]>
ZSY硬齿面圆柱齿轮减速机 Thu, 02 Apr 2026 10:59:30 +0800 20170414201153265326.jpg20170414191144564456.jpg

20170414191275977597.jpg

]]>
ZLY硬齿面圆柱齿轮减速机 Thu, 02 Apr 2026 10:59:30 +0800 20170414201153265326.jpg

20170414190814481448.jpg

20170414190833413341.jpg

]]>
ZDY硬齿面圆柱齿轮减速机 Thu, 02 Apr 2026 10:59:30 +0800 20170331012148794879.jpg

20170331012217121712.jpg

20170331012220242024.jpg

]]>
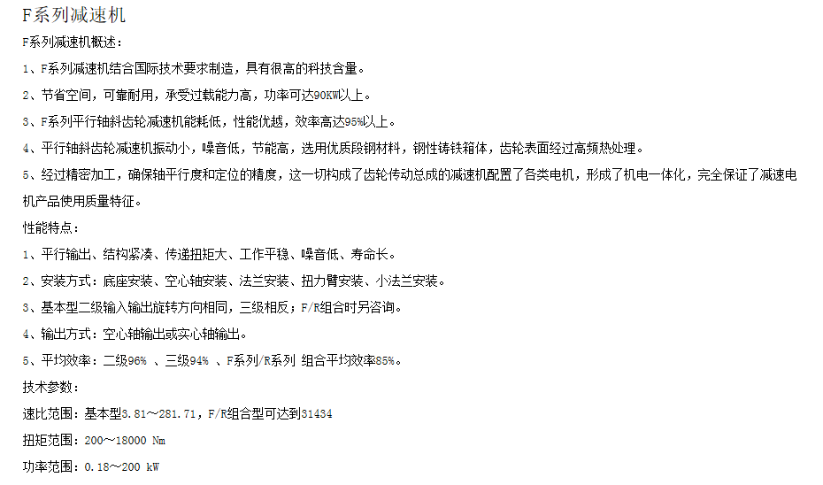
F系列平行轴斜齿轮减速电机 Thu, 02 Apr 2026 10:59:30 +0800 20170823235888388838.jpg

20170823233777227722.jpg

20170823233786408640.png

20170823233869256925.png

]]>
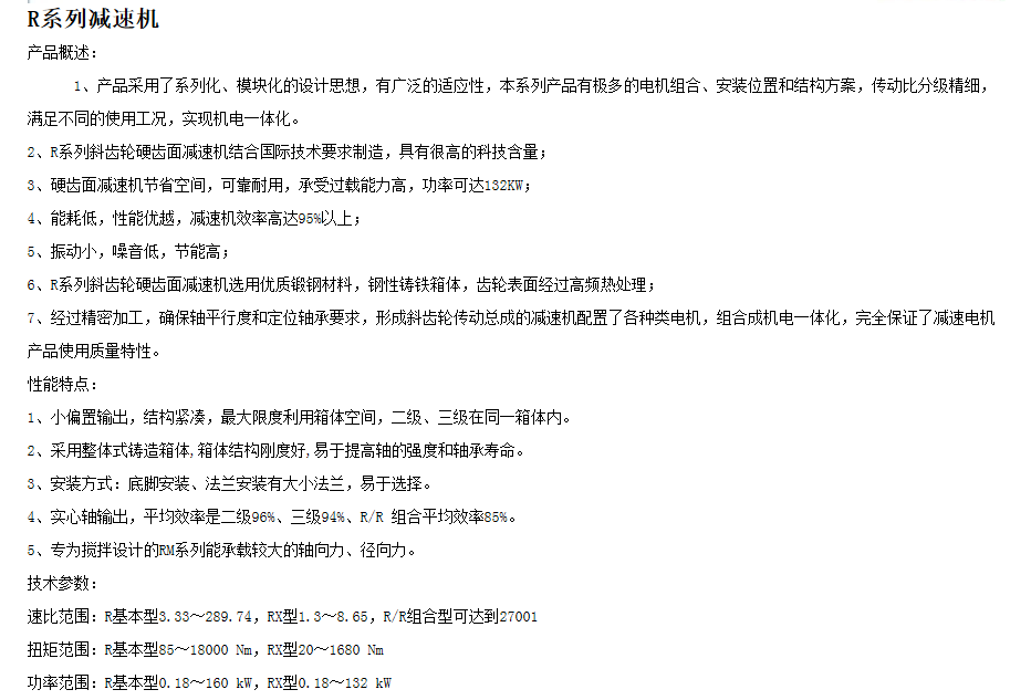
R系列斜齿轮减速电机 Thu, 02 Apr 2026 10:59:30 +0800 20170823231784248424.jpg

20170823231891529152.png20170823231843874387.png

]]>
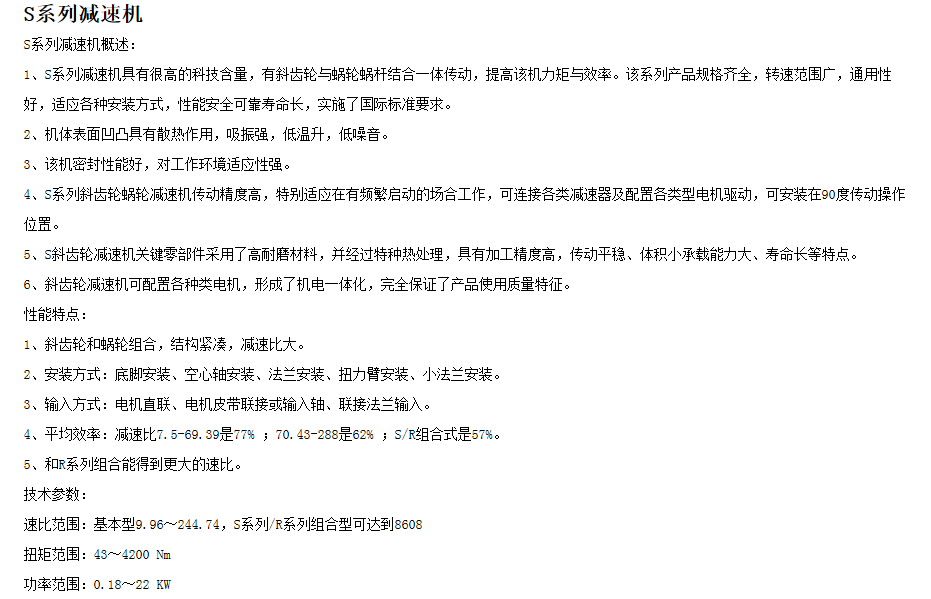
S系列斜齿轮—蜗轮蜗杆减速电机 Thu, 02 Apr 2026 10:59:30 +0800 20170823230596899689.jpg

20170823230838833883.png

20170823231346424642.png

]]>
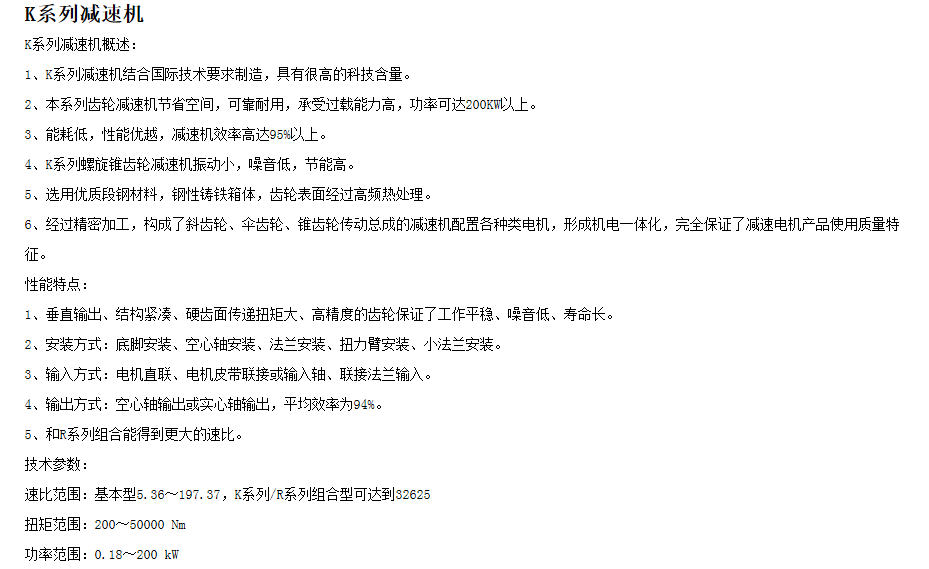
K系列斜齿轮—伞齿轮减速电机 Thu, 02 Apr 2026 10:59:30 +0800 20170823232162016201.jpg

20170823232154835483.jpg

20170823232251345134.png

20170823232217041704.png

]]>
QJ-T起重机用齿轮减速机 Thu, 02 Apr 2026 10:59:30 +0800 1

]]>
QJ-L起重机用齿轮减速机 Thu, 02 Apr 2026 10:59:30 +0800 1

]]>
QJRS-D起重机用齿轮减速机 Thu, 02 Apr 2026 10:59:30 +0800 2017033100520231231.jpg

20170331005222252225.jpg

20170331005329862986.jpg

20170331005457745774.jpg

20170331005471307130.jpg

2017033100550538538.jpg

20170331005532683268.jpg

20170331005680708070.jpg

20170331005651815181.jpg

20170331005965436543.jpg

20170331010027452745.jpg

20170331010075827582.jpg

20170331010172107210.jpg

20170331010126122612.jpg

]]>
QJS-D起重机用齿轮减速机 Thu, 02 Apr 2026 10:59:30 +0800 2017033100520231231.jpg

20170331005222252225.jpg

20170331005329862986.jpg

20170331005457745774.jpg

20170331005471307130.jpg

2017033100550538538.jpg

20170331005532683268.jpg

20170331005680708070.jpg

20170331005651815181.jpg

20170331005965436543.jpg

20170331010027452745.jpg

20170331010075827582.jpg

20170331010172107210.jpg

20170331010126122612.jpg

]]>
QJR-D起重机用齿轮减速机 Thu, 02 Apr 2026 10:59:30 +0800 2017033100520231231.jpg

20170331005222252225.jpg

20170331005329862986.jpg

20170331005457745774.jpg

20170331005471307130.jpg

2017033100550538538.jpg

20170331005532683268.jpg

20170331005680708070.jpg

20170331005651815181.jpg

20170331005965436543.jpg

20170331010027452745.jpg

20170331010075827582.jpg

20170331010172107210.jpg

20170331010126122612.jpg

]]>
QJRS起重机用齿轮减速机 Thu, 02 Apr 2026 10:59:30 +0800 2017033100520231231.jpg

20170331005222252225.jpg

20170331005329862986.jpg

20170331005457745774.jpg

20170331005471307130.jpg

2017033100550538538.jpg

20170331005532683268.jpg

20170331005680708070.jpg

20170331005651815181.jpg

20170331005965436543.jpg

20170331010027452745.jpg

20170331010075827582.jpg

20170331010172107210.jpg

20170331010126122612.jpg

]]>
QJS起重机用齿轮减速机 Thu, 02 Apr 2026 10:59:30 +0800 2017033100520231231.jpg

20170331005222252225.jpg

20170331005329862986.jpg

20170331005457745774.jpg

20170331005471307130.jpg

2017033100550538538.jpg

20170331005532683268.jpg

20170331005680708070.jpg

20170331005651815181.jpg

20170331005965436543.jpg

20170331010027452745.jpg

20170331010075827582.jpg

20170331010172107210.jpg

20170331010126122612.jpg

]]>
QJR起重机用齿轮减速机 Thu, 02 Apr 2026 10:59:30 +0800 2017033100520231231.jpg

20170331005222252225.jpg

20170331005329862986.jpg

20170331005457745774.jpg

20170331005471307130.jpg

2017033100550538538.jpg

20170331005532683268.jpg

20170331005680708070.jpg

20170331005651815181.jpg

20170331005965436543.jpg

20170331010027452745.jpg

20170331010075827582.jpg

20170331010172107210.jpg

20170331010126122612.jpg

]]>
ZQA系列圆柱齿轮减速机 Thu, 02 Apr 2026 10:59:30 +0800 20170331012657315731.jpg

20170331012763006300.jpg

20170331012744414441.jpg

]]>
A850,A1000型开式齿轮减速机 Thu, 02 Apr 2026 10:59:30 +0800 20170331002566526652.jpg

20170331002545874587.jpg

]]>
ZSC(A)系列悬挂式齿轮减速机 Thu, 02 Apr 2026 10:59:30 +0800 20170331014581528152.jpg20170331014034493449.jpg

]]>
ZSC系列悬挂式齿轮减速机 Thu, 02 Apr 2026 10:59:30 +0800 2017033101360684684.jpg

20170331013638863886.jpg

]]>
ZS系列圆柱齿轮减速机 Thu, 02 Apr 2026 10:59:30 +0800 20170331013360136013.jpg

20170331013478357835.jpg

20170331013558395839.jpg

]]>
ZL系列圆柱齿轮减速机 Thu, 02 Apr 2026 10:59:30 +0800 20170331013189218921.jpg

20170331013180638063.jpg

20170331013268326832.jpg

]]>
ZD系列圆柱齿轮减速机 Thu, 02 Apr 2026 10:59:30 +0800 20170331012933803380.jpg

2017033101290595595.jpg

20170331013012781278.jpg

20170331013072367236.jpg

]]>
ZQD系列圆柱齿轮减速机 Thu, 02 Apr 2026 10:59:30 +0800 20170331002866046604.jpg

20170331002838133813.jpg

20170331002997939793.jpg

]]>
ZQ系列圆柱齿轮减速机 Thu, 02 Apr 2026 10:59:30 +0800 20170331001678147814.jpg

20170331001761766176.jpg20170331001780558055.jpg

2017033100180442442.jpg

20170331001956995699.jpg

20170331001983748374.jpg

]]>
TB9000系列摆线减速机 Thu, 02 Apr 2026 10:59:30 +0800  !

]]>
X系列双级摆线减速机 Thu, 02 Apr 2026 10:59:30 +0800 20170331000670797079.jpg

20170331000959755975.jpg

20170331001030453045.jpg

20170331001096909690.jpg

]]>
X系列单级摆线减速机 Thu, 02 Apr 2026 10:59:30 +0800 20170331000670797079.jpg

20170331000959755975.jpg

20170331001030453045.jpg

20170331001096909690.jpg

]]>
B系列三级摆线减速机 Thu, 02 Apr 2026 10:59:30 +0800 ?

]]>
B系列双级摆线减速机 Thu, 02 Apr 2026 10:59:30 +0800 20170330235575327532.jpg

20170331000196699669.jpg

20170331000280768076.jpg

20170331000242444244.jpg

20170331000217451745.jpg

20170331000393019301.jpg

]]>
B系列单级摆线减速机 Thu, 02 Apr 2026 10:59:30 +0800 20170330235575327532.jpg

20170331000196699669.jpg

20170331000280768076.jpg

20170331000242444244.jpg

20170331000217451745.jpg

20170331000393019301.jpg

]]>